Search
Simon Fraser University
Engaging the World
CourSys
This site
SFU.ca
A-Z
directory
Sign In
Not logged in.
Login
CourSys
CMPT 276 D1
Pages
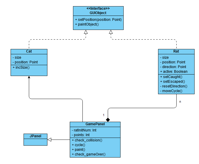
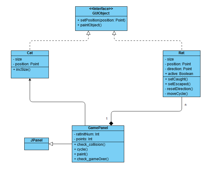
UML_Example
View file
29-251.png
(17.4 KB), or
download
.
Updated Mon May 29 2023, 10:23 by taowang.